前沿科研进展—Eur J Pharmacol发表研究成果:NMN通过Sirt5依赖琥珀酸脱氢酶去琥珀酰化修饰,对内毒素血症诱发的心肌损伤发挥保护作用
- 分类:行业动态
- 发布时间:2026-04-03 16:19
- 访问量:
【概要描述】心肌损伤是内毒素血症的严重并发症,治疗难度极大,死亡率高。内毒素血症期间,全身炎症风暴的特征是促炎细胞因子和白细胞介素-1β过渡释放,这会直接抑制心肌收缩并诱导心肌细胞氧化应激。
前沿科研进展—Eur J Pharmacol发表研究成果:NMN通过Sirt5依赖琥珀酸脱氢酶去琥珀酰化修饰,对内毒素血症诱发的心肌损伤发挥保护作用
- 分类:行业动态
- 发布时间:2026-04-03 16:19
- 访问量:
心肌损伤是内毒素血症的严重并发症,治疗难度极大,死亡率高。内毒素血症期间,全身炎症风暴的特征是促炎细胞因子和白细胞介素-1β过渡释放,这会直接抑制心肌收缩并诱导心肌细胞氧化应激。此外,心肌细胞内能量代谢紊乱和心肌微循环功能障碍也是导致脓毒症心肌损伤的关键因素。众所周知,琥珀酸脱氢酶(SDH)是三羧酸循环 (TCA循环) 和氧化磷酸化过程中的关键酶。SDH可通过琥珀酰化和乙酰化等翻译后修饰进行功能调控。因此,在内毒素血症中,SDH功能障碍导致的心肌损伤可能与这些修饰的改变有关。目前已知的唯一烟酰胺腺嘌呤二核苷酸 (NAD﹢) 依赖性去琥珀酰化酶是Sirt5。我们之前的研究表明,Sirt5可以对SDH进行去琥珀酰化,从而在心肌缺血再灌注损伤中发挥心脏保护作用。然而,在内毒素血症的背景下,SDH 是否发生琥珀酰化以及Sirt5是否通过去琥珀酰化来调控SDH功能仍不清楚。此外,鉴于内毒素血症期间心肌组织中NAD﹢水平降低,Sirt5活性可能受损,进而导致SDH功能障碍。因此,提高心肌NAD﹢水平可能维持Sirt5去琥珀酰化酶活性,促进SDH去琥珀酰化,从而减轻脓毒症引起的心肌损伤。
近期,重庆医科大学附属第一医院心血管内科团队在《European Journal of Pharmacology》发表题为“β-Nicotinamide Mononucleotide protects against endotoxemia-induced myocardial injury through Sirt5-dependent desuccinylation of succinate dehydrogenase”的研究文章,阐明β-烟酰胺单核苷酸(NMN)可通过提升心肌NAD﹢水平,激活Sirt5介导的SDH去琥珀酰化,改善SDH催化功能异常,从而缓解内毒素血症诱导的心肌损伤,为脓毒症心肌损伤的治疗提供了全新的干预策略。
补充NMN可提高心肌组织中NAD﹢水平
研究团队首先以小鼠为研究对象,按每天500mg/kg剂量腹腔注射NMN,连续给药1天、7天、14天、21天及28天后,检测结果显示,小鼠心、肝、肾、肺组织NAD﹢水平随给药时间变化逐渐升高,心肌NAD﹢水平在第14天达到峰值,且未对小鼠肝肾功能、血脂、血糖及体重产生明显不良影响。

图1:补充NMN显著提升不同组织NAD﹢水平
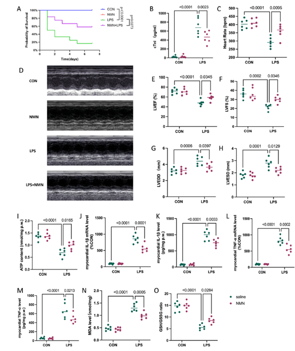
补充NMN显著改善小鼠内毒素血症心肌损伤
研究团队构建LPS诱导的小鼠内毒素血症心肌损伤模型,实验结果显示,经脂多糖处理的小鼠存活率显著下降,血清心肌肌钙蛋白水平大幅升高,心脏功能严重受损,心肌组织的三磷酸腺苷(ATP)生成量显著减少,炎症因子表达量明显上调,氧化损伤相关指标也呈升高趋势。而对小鼠进行14天的腹腔注射NMN干预后,上述所有与心肌损伤相关的指标均得到显著改善。

图2:补充NMN可显著改善小鼠内毒素血症心肌损伤
补充NMN可改善异常的SDH催化功能
SDH是三羧酸循环和氧化磷酸化的关键酶,催化琥珀酸氧化为富马酸盐,其功能异常会导致心肌能量代谢障碍。研究发现,LPS处理会导致小鼠心肌SDH催化功能紊乱,琥珀酸大量累积,富马酸盐水平降低;而NMN补充可显著改善SDH异常的催化活性,恢复琥珀酸-富马酸盐的正常代谢平衡。

图3:补充NMN可改善异常的SDH催化功能异常
补充NMN减少SDH琥珀酰化并促进Sirt5—SDH结合
既往研究发现,NAD﹢是Sirtuins去乙酰化酶家族行使催化功能所必需的底物与辅酶,而Sirtuins家族可通过乙酰化或琥珀酰化修饰来调控SDH的蛋白活性。在本研究中,研究人员检测了LPS处理小鼠心肌组织中SDH的乙酰化与琥珀酰化水平,并探究了补充NMN对这些翻译后修饰的影响。结果显示,LPS处理小鼠的心肌组织中,SDH的琥珀酰化水平显著升高,而乙酰化水平未发生改变,补充NMN则可显著降低SDH的琥珀酰化水平。进一步研究揭示,补充NMN不会改变Sirt5或SDH的表达水平,会促进Sirt5与SDH的结合。此外,敲除心肌细胞特异性Sirt5会显著降低NMN对小鼠的保护作用,表明NMN是通过调控Sirt5-SDH途径来减轻内毒素血症诱导的心机损伤。

图4:补充NMN减少SDH琥珀酰化并促进Sirt5—SDH结合

图5:NMN通过调控Sirt5-SDH途径减轻
内毒素血症诱导的心机损伤的机制示意图
综上,本研究表明,补充NMN可以提高小鼠心肌中的NAD﹢水平,并通过促进Sirt5介导的SDH去琥珀酰化,改善琥珀酸代谢紊乱,从而减轻LPS引起的心肌损伤。
参考文献:
Tao H, Dong Q, Long Y, et al. β-Nicotinamide Mononucleotide protects against endotoxemia-induced myocardial injury through Sirt5-dependent desuccinylation of succinate dehydrogenase[J]. European Journal of Pharmacology, 2026, 1015: 178562. https://doi.org/10.1016/j.ejphar.2026.178562.
搜索
沪公网安备31011502015262号
-
-