前沿科研进展 — Nutrients发表研究成果:补充亚精胺可延缓肝脏衰老
- 分类:行业动态
- 发布时间:2026-03-26 10:04
- 访问量:
【概要描述】随着年龄的增长,肝脏会积累瘢痕组织,导致肝纤维化。这种生理并发症会伴随内皮细胞层的显著退化,从而加剧肝损伤,形成恶性循环。
前沿科研进展 — Nutrients发表研究成果:补充亚精胺可延缓肝脏衰老
- 分类:行业动态
- 发布时间:2026-03-26 10:04
- 访问量:
随着年龄的增长,肝脏会积累瘢痕组织,导致肝纤维化。这种生理并发症会伴随内皮细胞层的显著退化,从而加剧肝损伤,形成恶性循环。此前,研究人员曾尝试通过提高烟酰胺腺嘌呤二核苷酸(NAD)的水平来对抗肝纤维化。然而,一种存在于所有动植物组织中的天然分子亚精胺也成为缓解与年龄相关的肝脏疾病的潜在药物。
西班牙巴塞罗那大学的Hernández及其同事在《Nutrients》杂志上发表的研究成果表明,在小鼠饮用水中添加3 mM亚精胺,可通过促进线粒体生成和降低氧化应激来保护肝脏内皮免受肝纤维化的损害。在两种肝病小鼠模型(氯化钙(CCl4)喂养小鼠和脂肪肝诱导饮食喂养小鼠)中,补充亚精胺后,小鼠的肝脏组织完整性均得到改善。此外,用亚精胺处理小鼠和瘢痕化的人肝细胞,可提高细胞活力并增加线粒体DNA拷贝数——线粒体数量的增加是其标志。不仅如此,经亚精胺处理的小鼠肝脏还表现出显著降低的细胞损伤性氧化应激。这些结果支持了亚精胺可能有助于预防与年龄相关的肝病并改善老年人整体肝脏健康的观点。
亚精胺在毒性条件下维持肝脏内皮健康
为了证明亚精胺能够保护肝脏内皮细胞免受氧化应激损伤,Hernández及其同事用过氧化氢(H₂O₂ )处理小鼠和人肝脏内皮细胞,过氧化氢可模拟氧化应激。氧化应激使肝脏内皮细胞的存活率下降了约50%,但添加亚精胺后,细胞存活率恢复至约90%。这些结果表明,亚精胺能够保护肝脏内皮细胞在氧化应激下的存活。
Hernández及其同事进一步研究了小鼠中毒肝病模型和脂肪肝病模型中肝内皮组织的完整性(肝纤维化的指标)。他们发现,在中毒肝病模型中,添加亚精胺可使肝脏滤过系统的一部分——肝窗孔增加约40%,脂肪肝病模型中增加约77%,表明肝组织健康状况得到改善。这些发现表明,亚精胺在纤维化或瘢痕形成的情况下能够保护肝脏内皮。

亚精胺治疗可改善小鼠在纤维化促进条件下的肝细胞活力和肝脏内皮组织的完整性
亚精胺可减轻肝细胞死亡堆积
为了进一步研究组织瘢痕形成,Hernández及其同事直接检测了肝病小鼠模型中的瘢痕组织。研究人员发现,虽然亚精胺未能减少瘢痕组织的积累,但它在毒性肝模型中使死亡细胞的积累减少了约38%,在脂肪肝模型中减少了约71%。这些结果表明,虽然亚精胺不能显著减少组织瘢痕,但它在促进纤维化的条件下显著降低了细胞死亡。

亚精胺可促进纤维化肝脏中的线粒体生成
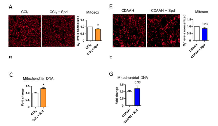
Hernández及其同事随后用抗体对小鼠内皮细胞进行染色,以探究促进纤维化的氧化应激条件(H₂O₂)如何影响细胞内产生能量的细胞器——线粒体。研究团队发现,H₂O₂会显著降低线粒体DNA的含量,这表明线粒体数量减少。向这些细胞中添加亚精胺可显著提高线粒体DNA的水平。在促进脂肪肝疾病的条件下,添加亚精胺也能显著提高线粒体DNA的浓度。这些发现表明,亚精胺通过增加线粒体的数量来维持内皮细胞的能量产生能力。

亚精胺治疗可减少氧化应激相关超氧化物分子的积累,并减轻线粒体应激,表现为线粒体浓度增加
探寻亚精胺作用机制的详细机制
巴塞罗那大学的研究人员首次证实,亚精胺不仅能防止毒性条件下肝组织的退化,还能通过恢复线粒体数量来维持内皮细胞的健康。此外,亚精胺还能通过减少活性氧(尤其是超氧化物)的积累来减轻氧化应激。
关于亚精胺减缓小鼠肝纤维化进展的具体机制仍存在疑问。然而,这项研究证实了先前的发现,即亚精胺可以减少内皮细胞中活性氧的积累。目前研究面临的一个重要问题是,亚精胺在人体中是否具有相同的效果。此外,一旦科学家们阐明亚精胺发挥作用的更精确机制,我们将能够利用潜在的新研发药物分子,更精准地治疗肝脏疾病。
参考文献
Campreciós G, Ruart M, Anton A, Suárez-Herrera N, Montironi C, Martínez C, Jiménez N, Lafoz E, García-Calderó H, Vilaseca M, Magaz M, Coll M, Graupera I, Friedman SL, García-Pagán JC, Hernández-Gea V. Spermidine Supplementation Protects the Liver Endothelium from Liver Damage in Mice.Nutrients. 2021 Oct 21;13(11):3700. doi: 10.3390/nu13113700. PMID: 34835956; PMCID: PMC8617984.
搜索
沪公网安备31011502015262号
-
-